Kosteneffizient
Geringere Kosten, da keine Sensoren verbaut werden müssen.
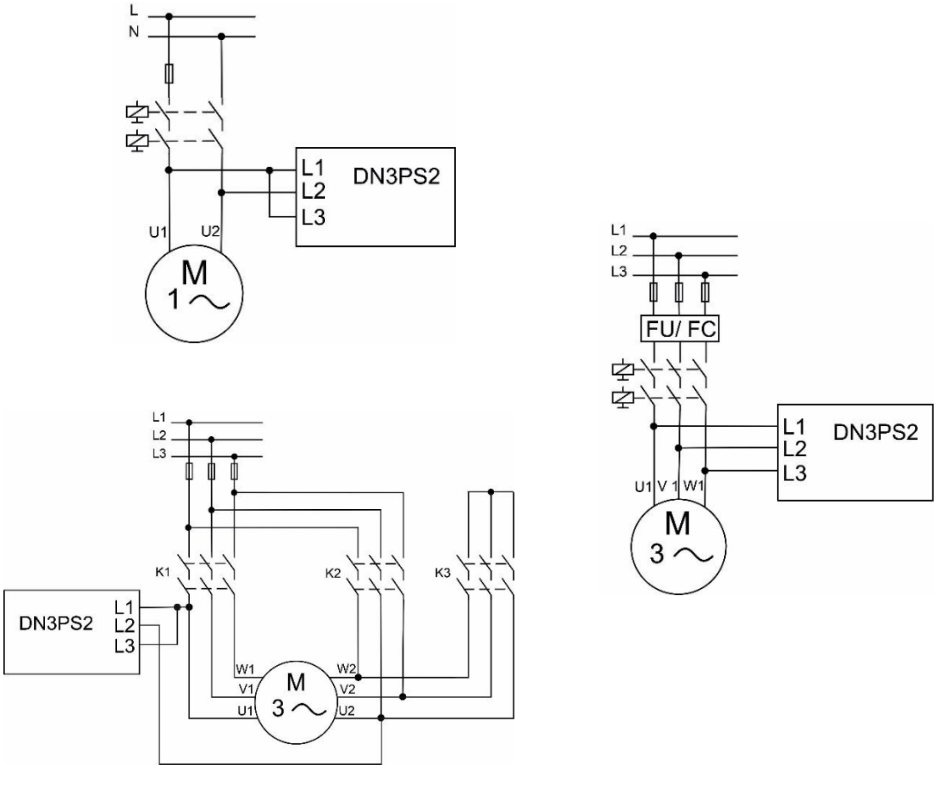
Mit dem sensorlosen Stillstandswächter SAFEONE DN3PS2 überwachen Sie Stillstände an 1- und 3-phasigen Motoren bis 690 V AC einfach und kosteneffizient – ganz ohne Encoder.
Ob für die Nachrüstung in Retrofit-Projekten oder für die Planung modernster Maschinen bis PLe bzw. SIL 3 – unsere kompakte Lösung ist die ideale Wahl für Sie!
Geringere Kosten, da keine Sensoren verbaut werden müssen.
Schaltschwellen und Einschaltverzögerung direkt am Gerät einstellbar.
Schnelle und einfache Inbetriebnahme ohne Verdrahtung von Sensoren.
Anbieter- und systemunabhängig einsetzbar.
Mit 22,5 mm Baubreite passt der Stillstandswächter in jeden Schaltschrank.
Weniger störanfällig durch Wegfall des Encoders.
Folgende Asynchron- und Synchronmotoren können überwacht werden:
Einphasen-Motor
Dreiphasen-Motor mit Netzspannung
Dreiphasen-Motor mit Frequenzumrichter
Servomotoren
Der sichere Stillstandswächter setzt diese integrierte Sicherheitsfunktion zuverlässig um:
"Seit Jahren schätzen wir die vertrauensvolle Zusammenarbeit mit DINA als zuverlässigen Partner. Besonders überzeugt hat uns die sensorlose Antriebsüberwachung, weil sie ausgesprochen benutzerfreundlich und wirklich leicht zu installieren ist - und das sogar bis Performance Level e."
"Die Zusammenarbeit mit der Firma DINA war von Anfang an äußerst partnerschaftlich und lösungsorientiert. Besonders schätzten wir die unkomplizierte Erreichbarkeit der Ansprechpartner sowie ihre Bereitschaft, uns bei Bedarf direkt vor Ort zu unterstützen."

Giving humanity
trust in technology
© 2026 DINA Elektronik GmbH